3月25日,宁夏自治区住建厅发布《关于印发<宁夏房屋建筑与市政工程建设单位首要责任管理规定>的通知》,自2022年4月21日起施行。明确:

《即日起,政府投资工程不得以未完成审计为由拖欠工程款!工程质量违规的,项目负责人离职也要追责!该省发文》
上海:规模以上工程的项目负责人应当具有工程建设类执业资格或者工程建设类高级及以上专业技术职称。
宁夏、湖南、重庆:项目负责人作为受建设单位法定代表人委托的工程建设活动第一责任人(项目法人代表),应具备工程类或经济类大学本(专)科及以上学历。规模以上工程还应具备高级以上职称等3个条件之一。
浙江:宜委派具备工程建设类执业资格或者工程建设类高级及以上专业技术职称,并具有5年以上工程建设管理工作经验的人员担任项目负责人。
其他省市文件要求为中级职称或者没有作出相关要求。
除宁夏外,浙江、北京、湖南、重庆、上海、成都、青岛:
建设单位存在工程质量安全违法违规行为的,将追究建设单位法定代表人和项目负责人责任;项目负责人因调动工作等原因离开原单位,或者已退休的,仍依法追究相应责任。

2021年12月16日,浙江省住建厅发布《关于落实建设单位工程质量首要责任的实施意见》,自2022年2月1日起施行。 建设单位存在工程质量违法违规行为的,依法予以查处,并追究有关责任人员的责任,涉嫌犯罪的,移送监察或司法机关依法追究刑事责任; 项目负责人因调动、退休等原因离开原单位的,不影响对其应承担法律责任的追究。对于政府投资工程,除依法追究相关责任人责任外,还要依据相关规定追究政府部门相关负责人的领导责任。
2021年11月12日,湖南省住建厅发布关于征求《湖南省落实房屋市政工程建设单位工程质量首要责任实施办法(征求意见稿)》意见的通知。
项目负责人作为受建设单位法定代表人委托的工程建设活动第一责任人(项目法人代表),应具备与项目工程类别相适应的工程类或工程经济类大学本科及以上学历。工程规模2万平方米以上的房屋建筑工程或建安造价3000万元以上的市政基础设施工程,项目负责人还应具备以下条件之一:
1.人力社保部门颁发的工程类执业资格证书(无需注册);
2.工程类高级以上技术职称;
3.取得中级技术职称5年以上。
建设单位存在工程质量违法违规行为的,依法予以查处,并依法追究企业法定代表人和项目负责人责任,涉嫌犯罪的,移送司法机关依法追究刑事责任;
项目负责人因调动工作等原因离开原单位,或者已退休的,仍依法追究相应责任。
官方链接:
http://zjt.hunan.gov.cn/zjt/hdjl/dczj/zjzt/202111/t20211112_21030131.html
对建设单位存在工程质量安全违法违规行为的,住房城乡建设主管部门要依法严肃查处,并追究其法定代表人和项目负责人的责任; 项目负责人因调动工作等原因离开原单位,或者已退休的,仍应依法追究相应责任。对于政府投资项目,除依法追究相关责任人责任外,还要依据相关规定追究政府部门有关负责人的领导责任。
官方链接:
http://zjw.beijing.gov.cn/bjjs/xxgk/fgwj3/qtwj/gcjsltz/11057707/index.shtml
2021年5月28日,重庆市住建委发布《重庆市建设工程建设单位质量安全首要责任管理规定》。
项目负责人作为受建设单位法定代表人委托的工程建设活动第一责任人(项目法人代表),应具备与项目工程类别相适应的工程类或工程经济类大学本科及以上学历。工程规模3万平方米以上的房屋建筑工程或造价3000万元以上的市政基础设施工程,项目负责人还应具备以下条件之一:
1.人力社保部门颁发的工程类执业资格证书(无需注册);
2.工程类高级以上技术职称;
3. 取得中级技术职称5年以上。
建设单位存在工程质量安全违法违规行为的,依法予以查处,并依法追究企业法定代表人和项目负责人责任,涉嫌犯罪的,移送司法机关依法追究刑事责任;
项目负责人因调动工作等原因离开原单位,或者已退休的,仍依法追究相应责任。
政府投资的建设工程,涉及建设单位法定代表人责任的,将同时抄告项目建设单位上级主管部门。
发生较大及以上质量安全事故或者发生影响公共安全、公共利益质量安全事件的,住房城乡建设主管部门将严格追究建设单位质量安全首要责任。
官方链接:
http://zfcxjw.cq.gov.cn/zwgk_166/fdzdgknr/zcwj/qtwj/202105/t20210528_9340111_wap.html
2020年10月29日,上海市住建委发布《上海市建设工程建设单位首要质量责任管理规定》。本规定有效期为2020年10月1日至2025年6月30日。
3万平方米及以上的住宅工程和《注册建造师执业工程规 模标准》规定的大型房屋建筑工程:其项目负责人应当具有工程建设类执业资格或者工程建设类高级及以上专业技术职称;其配备的施工质量主管不少于2人,且3万平方米以上每增加10万平方米,增加不少于1人。
建设单位存在工程质量违法违规行为的,依法予以查处, 并依法追究企业法定代表人和项目负责人责任;
项目负责人因调动工作等原因离开原单位,或者已退休的,仍依法追究相应责任。
政府投资的工程,除依法追究责任主体单位和人员的直接责任外,还要依法追究分管该项目相关人员的领导责任。
发生较大及以上质量事故或者发生影响公共安全、公共利益质量事件的,建设行政管理部门将严格追究其首要质量责任。
官方链接:
https://zjw.sh.gov.cn/wjhb/20210701/a37383c4ff6c444a9c6941cc275b4db4.html
前不久,成都市住建局印发《成都市建设工程建设单位首要质量责任管理规定》,本规定自印发之日起施行,有效期5年。
项目负责人、项目质量负责人均应具有工程建设类注册执业资格或工程建设类高级及以上专业技术职称。
质量管理工程师应具有工程建设类中级及以上专业技术职称。
依法予以查处,并依法追究企业法定代表人和项目负责人责任; 项目负责人因调动工作等原因离开原单位,或者已退休的,仍依法追究相应责任。
2月8日,青岛市住建局发布《关于进一步落实建设单位工程质量首要责任的通知》(征求意见稿),也提出了类似的要求。
大型房屋建筑工程,其项目负责人应当具有一级注册建造师(房建)执业资格或者工程建设类高级及以上专业技术职称。
中、小型房屋建筑工程,项目负责人应当具有二级注册建造师(房建)执业资格或者工程建设类中级及以上职称。
施工合同(补充合同)中应明确建设工程地基基础、主体结构、装饰装修分部工程及商品房预售等节点工期和总工期,其中混凝土结构主体施工阶段进度不宜少于7天/层。
建设单位存在工程质量违法违规行为的,依法予以查处,并依法追究企业法定代表人和项目负责人责任;
项目负责人因调动工作等原因离开原单位,或者已退休的,仍依法追究相应责任。
政府投资的工程,除依法追究责任主体单位和人员的直接责任外,还要依法追究分管该项目相关人员的领导责任。
住建部文件

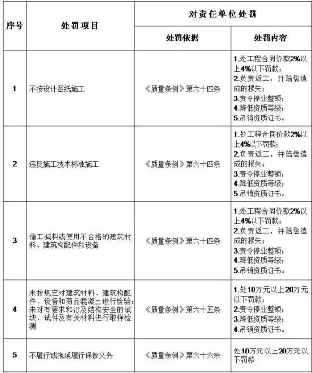
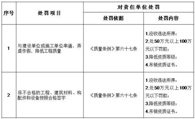
住房和城乡建设部关于落实建设单位工程质量首要责任的通知 建质规〔2020〕9号 各省、自治区住房和城乡建设厅,直辖市住房和城乡建设(管)委,北京市规划和自然资源委,新疆生产建设兵团住房和城乡建设局: 为贯彻落实《国务院办公厅关于促进建筑业持续健康发展的意见》(国办发〔2017〕19号)和《国务院办公厅转发住房城乡建设部关于完善质量保障体系提升建筑工程品质指导意见的通知》(国办函〔2019〕92号)精神,依法界定并严格落实建设单位工程质量首要责任,不断提高房屋建筑和市政基础设施工程质量水平,现就有关事项通知如下: 一、充分认识落实建设单位工程质量首要责任重要意义 党的十八大以来,在以习近平同志为核心的党中央坚强领导下,我国工程质量水平不断提升,质量常见问题治理取得积极成效,工程质量事故得到有效遏制。但我国工程质量责任体系尚不完善,特别是建设单位首要责任不明确、不落实,存在违反基本建设程序,任意赶工期、压造价,拖欠工程款,不履行质量保修义务等问题,严重影响工程质量。 建设单位作为工程建设活动的总牵头单位,承担着重要的工程质量管理职责,对保障工程质量具有主导作用。各地要充分认识严格落实建设单位工程质量首要责任的必要性和重要性,进一步建立健全工程质量责任体系,推动工程质量提升,保障人民群众生命财产安全,不断满足人民群众对高品质工程和美好生活的需求。 二、准确把握落实建设单位工程质量首要责任内涵要求 建设单位是工程质量第一责任人,依法对工程质量承担全面责任。对因工程质量给工程所有权人、使用人或第三方造成的损失,建设单位依法承担赔偿责任,有其他责任人的,可以向其他责任人追偿。建设单位要严格落实项目法人责任制,依法开工建设,全面履行管理职责,确保工程质量符合国家法律法规、工程建设强制性标准和合同约定。 (一)严格执行法定程序和发包制度。建设单位要严格履行基本建设程序,禁止未取得施工许可等建设手续开工建设。严格执行工程发包承包法规制度,依法将工程发包给具备相应资质的勘察、设计、施工、监理等单位,不得肢解发包工程、违规指定分包单位,不得直接发包预拌混凝土等专业分包工程,不得指定按照合同约定应由施工单位购入用于工程的装配式建筑构配件、建筑材料和设备或者指定生产厂、供应商。按规定提供与工程建设有关的原始资料,并保证资料真实、准确、齐全。 (二)保证合理工期和造价。建设单位要科学合理确定工程建设工期和造价,严禁盲目赶工期、抢进度,不得迫使工程其他参建单位简化工序、降低质量标准。调整合同约定的勘察、设计周期和施工工期的,应相应调整相关费用。因极端恶劣天气等不可抗力以及重污染天气、重大活动保障等原因停工的,应给予合理的工期补偿。因材料、工程设备价格变化等原因,需要调整合同价款的,应按照合同约定给予调整。落实优质优价,鼓励和支持工程相关参建单位创建品质示范工程。 (三)推行施工过程结算。建设单位应有满足施工所需的资金安排,并向施工单位提供工程款支付担保。建设合同应约定施工过程结算周期、工程进度款结算办法等内容。分部工程验收通过时原则上应同步完成工程款结算,不得以设计变更、工程洽商等理由变相拖延结算。政府投资工程应当按照国家有关规定确保资金按时支付到位,不得以未完成审计作为延期工程款结算的理由。 (四)全面履行质量管理职责。建设单位要健全工程项目质量管理体系,配备专职人员并明确其质量管理职责,不具备条件的可聘用专业机构或人员。加强对按照合同约定自行采购的建筑材料、构配件和设备等的质量管理,并承担相应的质量责任。不得明示或者暗示设计、施工等单位违反工程建设强制性标准,禁止以“优化设计”等名义变相违反工程建设强制性标准。严格质量检测管理,按时足额支付检测费用,不得违规减少依法应由建设单位委托的检测项目和数量,非建设单位委托的检测机构出具的检测报告不得作为工程质量验收依据。 (五)严格工程竣工验收。建设单位要在收到工程竣工报告后及时组织竣工验收,重大工程或技术复杂工程可邀请有关专家参加,未经验收合格不得交付使用。住宅工程竣工验收前,应组织施工、监理等单位进行分户验收,未组织分户验收或分户验收不合格,不得组织竣工验收。加强工程竣工验收资料管理,建立质量终身责任信息档案,落实竣工后永久性标牌制度,强化质量主体责任追溯。 三、切实加强住宅工程质量管理 各地要完善住宅工程质量与市场监管联动机制,督促建设单位加强工程质量管理,严格履行质量保修责任,推进质量信息公开,切实保障商品住房和保障性安居工程等住宅工程质量。 (一)严格履行质量保修责任。建设单位要建立质量回访和质量投诉处理机制,及时组织处理保修范围和保修期限内出现的质量问题,并对造成的损失先行赔偿。建设单位对房屋所有权人的质量保修期限自交付之日起计算,经维修合格的部位可重新约定保修期限。房地产开发企业应当在商品房买卖合同中明确企业发生注销情形下由其他房地产开发企业或具有承接能力的法人承接质量保修责任。房地产开发企业未投保工程质量保险的,在申请住宅工程竣工验收备案时应提供保修责任承接说明材料。 (二)加强质量信息公开。住宅工程开工前,建设单位要公开工程规划许可、施工许可、工程结构形式、设计使用年限、主要建筑材料、参建单位及项目负责人等信息;交付使用前,应公开质量承诺书、工程竣工验收报告、质量保修负责人及联系方式等信息。鼓励组织业主开放日、邀请业主代表和物业单位参加分户验收。试行按套出具质量合格证明文件。 (三)加强工程质量与房屋预售联动管理。因发生违法违规行为、质量安全事故或重大质量安全问题被责令全面停工的住宅工程,应暂停其项目预售或房屋交易合同网签备案,待批准复工后方可恢复。 (四)强化保障性安居工程质量管理。各地要制定保障性安居工程设计导则,明确室内面积标准、层高、装修设计、绿化景观等内容,探索建立标准化设计制度,突出住宅宜居属性。政府投资保障性安居工程应完善建设管理模式,带头推行工程总承包和全过程工程咨询。依法限制有严重违约失信记录的建设单位参与建设。 四、全面加强对建设单位的监督管理 各地要建立健全建设单位落实首要责任监管机制,加大政府监管力度,强化信用管理和责任追究,切实激发建设单位主动关心质量、追求质量、创造质量的内生动力,确保建设单位首要责任落到实处。 (一)强化监督检查。建立日常巡查和差别化监管制度,对质量责任落实不到位、有严重违法违规行为的建设单位,加大对其建设项目的检查频次和力度,发现存在严重质量安全问题的,坚决责令停工整改。督促建设单位严格整改检查中发现的质量问题,整改报告经建设单位项目负责人签字确认并加盖单位公章后报工程所在地住房和城乡建设主管部门。工程质量监督中发现的涉及主体结构安全、主要使用功能的质量问题和整改情况,要及时向社会公布。 (二)强化信用管理。加快推进行业信用体系建设,加强对建设单位及其法定代表人、项目负责人质量信用信息归集,及时向社会公开相关行政许可、行政处罚、抽查检查、质量投诉处理情况等信息,记入企业和个人信用档案,并与工程建设项目审批管理系统等实现数据共享和交换。充分运用守信激励和失信惩戒手段,加大对守信建设单位的政策支持和失信建设单位的联合惩戒力度,营造“一处失信,处处受罚”的良好信用环境。对实行告知承诺制的审批事项,发现建设单位承诺内容与实际不符的,依法从严从重处理。 (三)强化责任追究。对建设单位违反相关法律法规及本通知规定的行为,要依法严肃查处,并追究其法定代表人和项目负责人的责任;涉嫌犯罪的,移送监察或司法机关依法追究刑事责任。对于政府投资项目,除依法追究相关责任人责任外,还要依据相关规定追究政府部门有关负责人的领导责任。 本通知适用于房屋建筑和市政基础设施工程。各省、自治区、直辖市住房和城乡建设主管部门可根据本通知要求,制定具体办法。 中华人民共和国住房和城乡建设部 2020年9月11日 (此件公开发布) 编辑:度川管理研究部 五方责任主体处罚细则 处罚依据:《建设工程质量管理条例》、《建设工程勘察设计管理条例》,细则内容摘录自住建部文件附件。





文件原文:

宁建规发〔2022〕1号
各市、县(区)住房和城乡建设局,宁东管委会建设和交通局,各有关单位:
为全面压实房屋建筑与市政工程建设单位质量安全首要责任,切实保障我区房屋建筑与市政工程质量安全,全力推进工程建设高质量发展,依据《住房和城乡建设部关于落实建设单位工程质量首要责任的通知》(建质规〔2020〕9号)等有关要求,我厅制定了《宁夏房屋建筑与市政工程建设单位首要责任管理规定》,现印发给你们,请认真贯彻执行。
联系人:周丽娟 联系电话:0951-5179559
附件:《宁夏房屋建筑与市政工程建设单位首要责任管理规定》
宁夏回族自治区住房和城乡建设厅
2022年3月22日
(此件公开发布)
第一条 为突出建设单位首要责任,有效杜绝工程质量问题,防止和减少生产安全事故发生,全力推进高质量发展,不断提高人民群众满意度,依据《中华人民共和国建筑法》《中华人民共和国安全生产法》《建设工程质量管理条例》《宁夏回族自治区政府投资项目管理和责任追究办法》等有关法律法规和《住房和城乡建设部关于落实建设单位工程质量首要责任的通知》文件精神,结合我区实际,制定本规定。
第二条 本规定适用于全区行政区域内房屋建筑与市政基础设施工程。
第三条 建设单位作为工程建设活动的总牵头单位,对建设工程质量安全负有首要责任。建设单位要严格落实项目法人责任制,依法开工建设,全面履行管理职责,确保工程质量符合国家法律法规、工程建设强制性标准和合同约定。因工程质量问题,对工程所有权人、使用人或第三方造成的损失,依法承担先行赔偿责任。
第四条 建设单位应建立健全质量安全管理体系,根据工程建设规模(项目批复)、技术难度,配备由项目负责人及质量、安全专职管理人员组成的项目管理机构,明确职责并建立其质量安全管理制度。
项目负责人作为受建设单位法定代表人委托的工程建设活动第一责任人(项目法人代表),应具备工程类或经济类大学本(专)科及以上学历。工程规模3万平方米以上的房屋建筑工程或造价3000万元以上的市政基础设施工程,项目负责人还应具备以下条件之一:
(一)取得人社部门颁发的工程类执业资格证书;
(二)取得工程类高级以上技术职称或取得工程类中级技术职称满5年;
(三)从事工程技术领域管理工作满5年。
质量、安全专职管理人员应取得工程类或经济类大学专科及以上学历,同时从事建设工程项目施工管理或工程设计工作满3年。人员数量应符合以下要求:
(一)房屋建筑工程:工程规模3万平方米以下的,配备质量安全专职管理人员各1名;3万平方米以上的。每增加10万平方米,增加1名质量专职管理人员。
(二)市政基础设施工程:工程造价1亿元以下的,配备质量安全专职管理人员各1名;工程造价1亿元至10亿元的,配备质量专职管理人员2名,安全专职管理人员1名;工程造价10亿元至50亿元的,配备质量专职管理人员3名,安全专职管理人员2名。
其他不具备项目管理能力的建设单位,应当委托专业项目管理公司组建项目质量安全管理机构,对工程建设全过程进行专业化的管理和服务,相应人员配备应不低于上述标准。
第五条 建设单位法定代表人应当按照规定签署《法定代表人授权书》,明确项目负责人的质量安全责任,使其对工程项目的建设工作进行组织协调和管理,依据有关法律法规及标准规范履行职责,依法对设计使用年限内的工程质量承担相应终身责任,对因违法违规或不当行为造成工程质量安全事故或质量安全问题承担相应责任。项目负责人应当按照规定签署《工程质量终身责任承诺书》。
第六条 建设单位应严格履行基本建设程序,按照“先勘察、后设计、再施工”的原则进行工程建设。禁止以各种名义不履行法定建设程序或擅自简化建设程序,禁止未取得施工许可擅自开工建设,禁止明示或者暗示施工单位违规开工建设。禁止未验收即使用及已验收未备案等违法行为。
第七条 建设单位应在招标文件中列出危大工程清单,要求施工单位在投标时完善危大工程清单并明确相应的安全管理措施;在申请办理施工许可(质量安全监督手续)时,应提交危大工程清单及其安全管理措施等资料,并按照制定的安全管理措施开展危大工程过程管理。
建设单位应按照施工安全风险分级管控与隐患排查治理的相关要求,重点检查危大工程的程序管理和现场实体管控措施落实到位情况,按照规定需要进行第三方监测的危大工程,应委托具有相应资质的单位进行监测。危大工程发生险情的,在应急抢险结束后,由建设单位组织勘察、设计、施工、监理等单位制定工程恢复方案,并对应急抢险工作进行后评估。
建设单位应制定安全防护、文明施工措施费用支付计划,并监督施工单位合理使用,不得明示或者暗示施工单位使用不合格建筑构配件和设备。
第八条 建设单位应按照规定将施工图设计文件送施工图审查机构审查,政策另有规定的,从其规定;不得明示或者暗示审查机构违反规定进行施工图审查;应严格履行设计变更程序,确需变更审查合格的施工图设计文件,涉及工程建设强制性标准、地基基础和主体结构安全、重要使用功能,或者涉及公共安全、公共利益等主要内容变更的,应当送原审查机构重新审查;要求设计单位在设计文件中注明涉及危大工程的重点部位和环节,提出保障工程周边环境安全和工程施工安全的意见。
禁止借“优化设计”名义,降低工程结构安全和使用功能标准,不得与设计单位约定钢筋混凝土工程中钢筋配筋率上限等可能降低工程质量的内容。
涉及建筑主体和承重结构变动的装修工程,建设单位应在施工前委托原设计单位或者具有相应资质等级的设计单位提出设计方案;没有设计方案的,不得施工。在装修过程中,不得违反设计文件管理有关规定,擅自变动房屋建筑主体和承重结构。
第九条 建设单位不得肢解发包工程、违规指定分包单位,不得对预拌混凝土及装配式建筑构配件等涉及结构主体和承重结构的材料违规直接发包,不得指定按照合同约定应由施工单位购入用于工程的建筑材料、建筑构配件和设备或者指定其生产厂、供应商,不得迫使承包单位以低于成本的价格竞标,不得与承包单位签订“阴阳合同”。
建设单位应按照“优质优价、优质优先”的原则,依法将工程发包给具备相应资质的勘察、设计、施工、监理等单位,在与以上单位签订的合同中,确定工程质量安全目标和要求,制定工程创优目标和计划,列支相应创优奖励费用,创优目标完成后,按照合同约定及时给予奖励兑现。
第十条 建设单位应科学确定项目建设工期和造价,保障合理费用、利润。在建设工程招投标节点,应按照工期定额确定合理工期并作为招标文件的实质性要求。合同工期应与招标文件工期相一致,施工工期应当符合合同工期约定要求。
勘察、设计和施工工期确定后,建设单位不得任意压缩合理工期(合同工期);确需调整且具备技术可行性的,应当提出保证工程质量、安全、周边环境的技术措施和方案,且压缩幅度不得超过合同工期的20%,并经专家论证后方可实施。调整勘察、设计和施工工期涉及增加费用的,建设单位应当予以保障。因不可抗力和国家规定的其他情形导致的停工,应给予合理的工期补偿。未在合同中约定人工、主要材料与工程设备等价格变化范围或幅度的,应按照规定予以调整造价。
第十一条 建设单位应有满足施工所需的资金安排,并向施工单位提供工程款支付担保。建设合同应约定施工过程结算周期、工程进度款结算办法等内容。分部工程验收通过时原则上应同步完成工程款结算,不得以设计变更、工程洽商等理由变相拖延结算。政府投资工程应当按照国家有关规定确保资金按时支付到位,不得以未完成审计作为延期工程款结算的理由。
第十二条 建设单位要在住宅工程建设全过程落实住宅工程质量信息公示制度,应在售楼部明显位置以触摸式电子屏和橱窗展示形式对施工许可、主要使用材料及工艺做法等信息进行公示。按照户型类型在售楼部或施工现场设置1:1实体交付样板,其标准需同实际相符。
第十三条 建设单位应在工程开工前组织编制工程质量检测计划,明确项目检测负责人,并负责后续实施。委托具有相应资质的质量检测机构开展工程质量检测,禁止明示或暗示检测机构伪造检测数据或者出具虚假检测报告,发现检测机构篡改、伪造检测报告等违法违规行为的,应及时纠正,并报告建设行政主管部门。非建设单位委托的检测机构出具的检测报告不得作为工程质量验收依据。
政府类投资项目应在概估算中将检测费用单独列出,明确由建设单位委托具有相应资质的检测机构,并支付费用。
第十四条 建设单位应定期对勘察、设计、施工、监理、检测等单位质量安全管理体系运行情况及落实质量安全责任情况进行检查,定期抽查实体质量安全,督促有关责任主体和人员履行法定责任和合同义务,严格工序控制和质量安全验收,强化对关键工序质量安全控制等环节的检查和工程建设过程质量安全管理。
建设单位应当建立施工现场关键岗位人员考核管理制度,严格督促落实建筑工人实名制管理及关键岗位人员实名制考勤管理制度,按照合同约定和有关规定检查关键岗位人员配备和到岗履职情况,重点考核施工总包单位和专业分包单位项目经理、技术负责人、质量负责人、安全负责人及其他关键岗位管理人员,以及监理机构人员的出勤率、履职等情况。发现有关参建单位人员到岗、履职等情况不符合规定或者存在降低工程质量安全情形的,建设单位项目负责人应当按照有关规定报告建设行政主管部门。
第十五条 建设单位应督促设计、施工、监理等单位按照各自职责开展工程质量常见问题防治工作。组织梳理项目质量常见问题防治的部位和内容,从设计方案、材料性能、工艺工法、施工组织等方面开展原因分析,围绕完善设计方案、细化构造节点、设置成品样板、强化材料管理、组织示范操作、严格过程验收、加强成品保护等全过程环节管理,制定质量常见问题防治措施。工程竣工验收时,应将工程质量常见问题防治内容纳入验收范围。
第十六条 建设单位在收到施工单位提交的建设工程竣工报告后,应及时组织勘察、设计、施工、监理等单位进行竣工验收。重大工程或技术复杂工程可邀请有关专家参加。涉及住宅工程的,建设单位在工程竣工验收前组织施工、监理、物业等单位进行分户验收,并对其提出的质量安全问题按照验收规范、设计文件要求等进行整改,合格后方可组织竣工验收。鼓励组织开展“业主开放日”活动,验收时,严禁弄虚作假、降低工程质量,严禁将不合格工程按照合格工程验收。落实竣工后永久性标牌制度,强化质量主体责任追溯。
第十七条 建设单位是工程质量保修的第一责任人,应建立质量回访和质量投诉处理机制,及时组织处理保修范围和保修期限内出现的质量问题,并对造成的损失先行赔偿。建设单位对房屋所有权人的质量保修期限自交付之日起计算,经维修合格的部位可重新约定保修期限。
第十八条 后续不再开发项目的房地产开发企业应在商品房预(出)售合同中明确在其注销情形下承接质量责任的其他房地产开发企业或者具有承接能力的法人及其法律责任,在申请住宅工程竣工验收(备案)时,向工程竣工验收(备案)管理部门提供企业注销后其开发项目的法律责任承续的说明材料,明确项目公司注销后,承续该项目质量责任的主体。出现严重质量问题的,除追究项目公司的责任外,同时依法追究其负有责任的工程建设参与方的相关责任。
第十九条 住房城乡建设行政主管部门对房地产开发企业实施信用信息管理。对信用信息存在不良行为记录的建设单位,在办理农民工保证金缴纳、消防验收或备案等手续时,将该建设单位及其负有责任的建设参与方列为重点审查对象。在日常监管中,列为重点监管对象,增加监管频次,加强现场检查。同时采取公示曝光、约谈企业负责人、取消评优评先资格、全额缴纳农民工工资保证金、严格项目资本金、预售资金监管以及纳入“黑名单”企业管理、限制享受其他相关优惠政策等惩戒措施。
第二十条 鼓励房地产开发项目评先创优,对企业信用综合测评靠前,企业无工程质量安全违法违规行为,且工程质量“优良”率较高的房地产开发企业,制定相应支持政策实施鼓励。
房地产开发项目因发生违法违规行为、质量安全事故或重大质量安全问题被责令全面停工的,住房城乡建设行政主管部门应暂停其项目预售或房屋交易合同网签备案。项目整改符合要求后,建设单位应将整改报告上报项目监督机构,监督机构复核批准复工后方可恢复。
第二十一条 建设单位存在工程质量安全违法违规行为的,依法予以查处,并依法追究建设单位法定代表人和项目负责人责任,涉嫌犯罪的,移送司法机关依法追究刑事责任;项目负责人因调动工作等原因离开原单位,或者已退休的,仍依法追究相应责任。对于政府投资项目,除依法追究相关责任人责任外,还要依据相关规定追究政府部门有关负责人的领导责任。并将同时抄送项目建设单位上级主管部门和纪检监察部门。
发生较大及以上质量安全事故或者发生影响公共安全、公共利益质量安全事件的,住房城乡建设行政主管部门将严格追究建设单位质量安全首要责任。
第二十二条 本规定自2022年4月21日起施行,有效期至2026年4月21日。